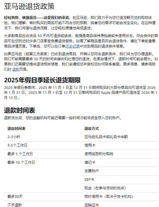
近日,亚马逊宣布推出全新的退货信息中心,让卖家无论通过哪个渠道,都能在一个中心位置“更清晰地了解退货和库存回收情况”。
此举可谓恰逢其时:亚马逊延长了假日退货政策,规定2025年11月1日至12月31日期间购买的商品,退货期限延长至2026年1月31日。

新版仪表盘提供以下功能:ASIN 级别的洞察:查看详细的退货指标和趋势,包括主要退货原因和建议的措施,以帮助降低退货率。
绩效指标:跟踪一段时间内的趋势并监控关键审查率。回收情况分析:如果您已注册“分级转售”服务,
您可以查看回收指标,例如净回收率、已售单位数和分级商品的总销售额。资源中心:管理报告、处理客户反馈、跟踪退货商品,
以高效地回收价值。设置:管理亚马逊物流 (FBA) 和商家自配送 (FMB) 产品的退货和恢复设置。
针对亚马逊的公告,一位卖家问道:“亚马逊什么时候才能意识到,85%的退货理由都是为了获得免费退货运费而编造的谎言?
唯一能确定真实原因的方法就是在退货时进行检查,然后由卖家决定最佳处理方案。亚马逊应该在批准退货前要求卖家提供证据。
卖家需要证明自己的说法,买家也一样。此外,客户反馈也明显对卖家不利,这同样是谎言。”
卖家可以在亚马逊的“退货与回收:洞察与机遇”帮助页面了解更多关于控制面板的信息。
控制面板包含以下关键指标,包括卖家从无法销售的客户退货中回收的价值:
-总退货量:客户提出退货申请的商品数量。
-退货率:已发货商品中提出退货申请的商品百分比。
-已发放客户退款:针对退货申请的退款总额,包括未退货的退款。
-差评率:一星、二星或三星客户评价的百分比。
-分级转售商品:成功分级为不同二手状态的客户退货商品总数。
-分级转售商品销量:已售给客户的分级转售商品总数。
-分级转售商品总销售额:您的分级转售商品销售额总和。
-净回收率:净回收率的计算方法为:分级转售商品销售额减去分级转售商品费用、
亚马逊物流配送费和亚马逊物流推荐费,再除以分级转售商品总销售额。
(分享转载,如有侵权,请联系杰航进行删除)